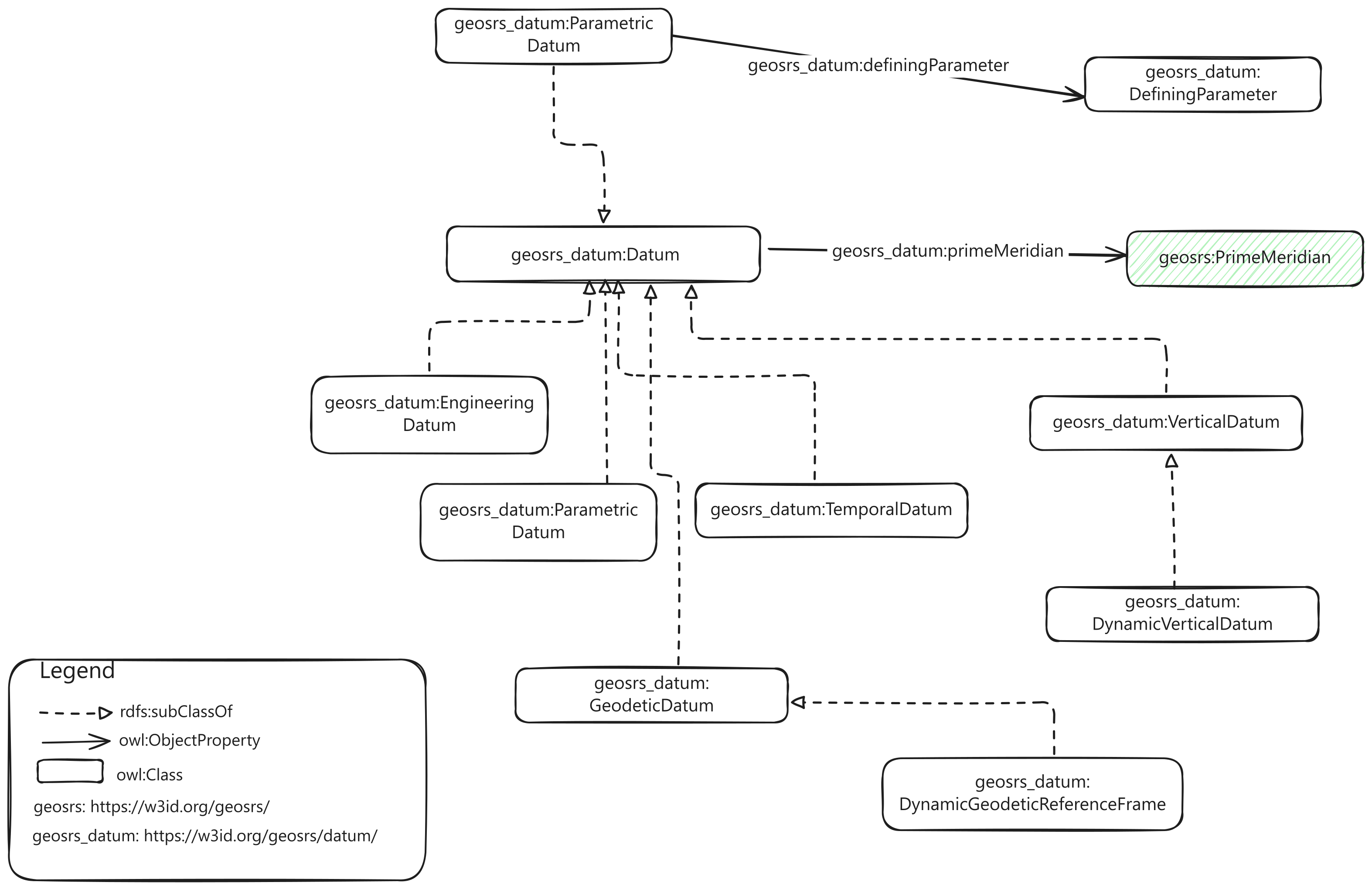
Datum Module
Search Classes:
Classes
Individuals
Loading tree...
Loading tree...
Search Properties:
ObjectProperties
DatatypeProperties
Loading tree...
Loading tree...
Loading tree...